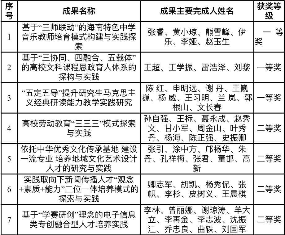
近日,省教育厅印发《海南省教育厅关于公布2022年高等教育省级教学成果奖评审结果的通知》(琼教高〔2022〕89号),评定我校7个申报项目获海南省高等教育省级教学成果奖。其中《基于“ 三师联动” 的海南特色中学音乐教师培育模式构建与实践探索》等3个项目获一等奖(含1项思政课类),《高校劳动教育“ 三三三” 模式探索与实践》等4个项目获二等奖。
近五年来,我校已累计获国家级教学成果奖3项,省级教学成果奖21项。我校将继续推动国家级、省级教学成果奖申报工作,充分发挥获奖成果作用,进一步推进教学改革,不断提高教学水平和人才培养质量。

海南师范大学获2022年省级高等教育教学成果奖项目名单
上一篇:下一篇: