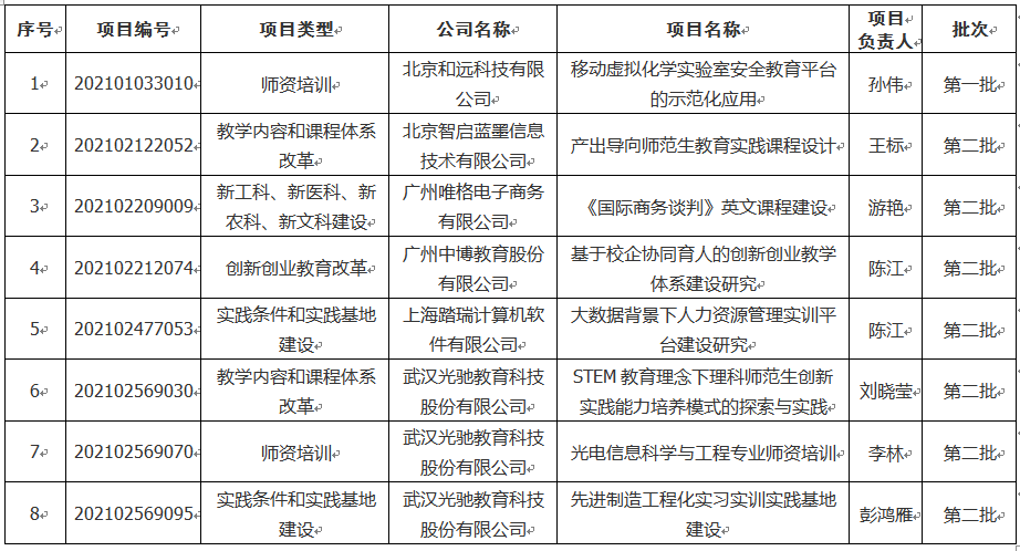
近日,教育部发布了《教育部高等教育司关于公布2021年第二批产学合作协同育人项目立项名单的通知》(教高司函〔2021〕18号),我校“ 产出导向师范生教育实践课程设计” 等7个项目获批立项。此前,2021年8月教育部公布的2021年第一批产学合作协同育人项目我校获批1项。2021年学校共计获批立项8项,涵盖了教学内容和课程体系改革、师资培训、实践条件和实践基地建设、创新创业教育改革,以及新工科、新医科、新农科、新文科建设等方面。
近年来,学校高度重视产学合作,将产教融合视为造就和培养高素质卓越人才的重要举措,鼓励各专业立足特色,积极申报产学合作项目,取得了较好的成绩。下一步,我校将进一步以立项项目为载体,深化产教融合,推进专业内涵建设,提升人才培养质量。据悉,产学合作协同育人项目是教育部为贯彻落实《国务院办公厅关于深化高等学校创新创业教育改革的实施意见》(国办发〔2015〕36号)和《国务院办公厅关于深化产教融合的若干意见》(国办发〔2017〕95号)文件精神的具体举措,目的在于深化产教融合、校企合作,汇聚企业资源,支持高校专业综合改革和创新创业教育。

我校获批教育部产学合作协同育人项目8项
上一篇:下一篇: