近日,2020年全国大中专学生志愿者暑期“ 三下乡” 社会实践活动总结通报结果及各项成果遴选活动结果公布,我校多个集体、个人荣获表彰。
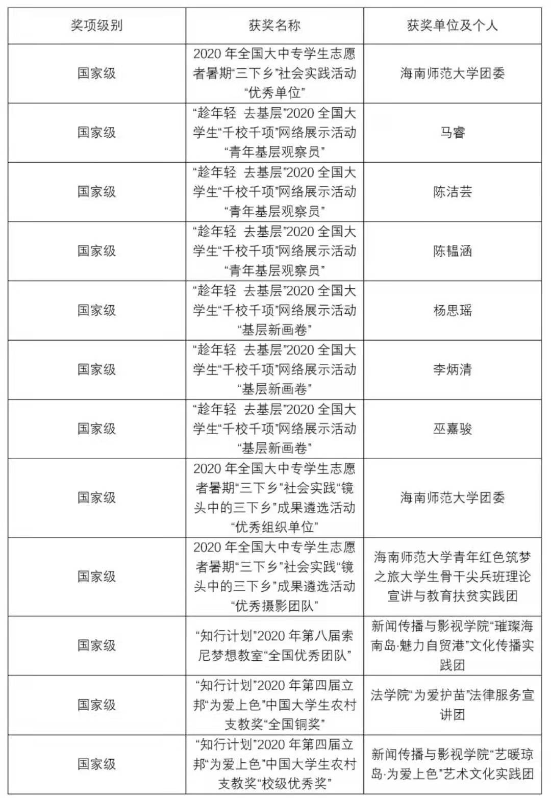
在2020年全国大中专学生志愿者暑期“ 三下乡” 社会实践活动总结通报中,我校团委获评2020年全国大中专学生志愿者暑期“ 三下乡” 社会实践活动“ 优秀单位” 。
在“ 趁年轻 去基层” 2020全国大学生“ 千校千项” 网络展示活动中,马睿、陈洁芸、陈韫涵等3名同学获评“ 青年基层观察员” (全国共300人);杨思瑶、李炳清、巫嘉骏等3名同学的作品获评“ 基层新画卷” (全国共384个)。
在2020年全国大中专学生志愿者暑期“ 三下乡” 社会实践“ 镜头中的三下乡” 成果遴选活动中,我校团委获评“ 优秀组织单位” ,海南师范大学青年红色筑梦之旅大学生骨干尖兵班理论宣讲与教育扶贫实践团获评“ 优秀摄影团队” (全国共200个)。
新闻传播与影视学院“ 璀璨海南岛· 魅力自贸港” 文化传播实践团获评“ 知行计划” 2020年第八届索尼梦想教室“ 全国优秀团队” ;法学院“ 为爱护苗” 法律服务宣讲团获评“ 知行计划” 2020年第四届立邦“ 为爱上色” 中国大学生农村支教奖“ 全国铜奖” ,新闻传播与影视学院“ 艺暖琼岛· 为爱上色” 艺术文化实践团获评“ 知行计划” 2020年第四届立邦“ 为爱上色” 中国大学生农村支教奖“ 校级优秀奖” 。
2020年暑期,我校围绕理论普及宣讲、历史成就观察、教育关爱服务、科技支农帮扶、青年红色筑梦之旅实践、我为加快推进海南自由贸易港建设作贡献等主题活动内容,探索“ 互联网+社会实践” 新模式,采取“ 云支教” 、“ 云调研” 、“ 云宣传” 等形式,共组建3支团中央专项活动实践团队,58支校级重点团队以及68支院级调研实践小分队,奔赴天津、河南、江苏、文昌、澄迈、陵水、三亚等地,积极开展大学生暑期“ 三下乡” 社会实践活动,得到了社会各界的广泛关注和报道,取得了丰富成果和良好成效。

我校2020年暑期“ 三下乡” 社会实践活动所获国家级荣誉