近日,由我校团委、教务处和校学生会联合举办的第十届大学生教师技能大赛6个项目总决赛在我校两校区成功举办,从班级初赛和学院复赛中脱颖而出的105名选手分文理科参加了比赛,来自海口各大中小学的26名特级、高级教师担任评委,各学院领导、团委书记、指导老师和学生代表近千人观看了比赛。
教案设计、CAI制作和模拟课堂比赛是让选手提前根据选定教材设计教案,制作课件,然后通过说课和模拟课堂教学过程来展现选手们的教学基本功。班主任工作技能比赛则是让选手根据赛前抽取的主题,自行设计一次班会,并通过陈述展示班会内容和现场情景问答来展现选手们的班主任工作技能。教师口语技能比赛采用现场口语演讲的形式进行,每位选手根据提前抽取的主题,进行脱稿演讲,演讲过程可借用ppt,视频,背景音乐进行演绎。各学院选手在比赛中各展风采,展示出了较强的教师职业能力和综合素质。
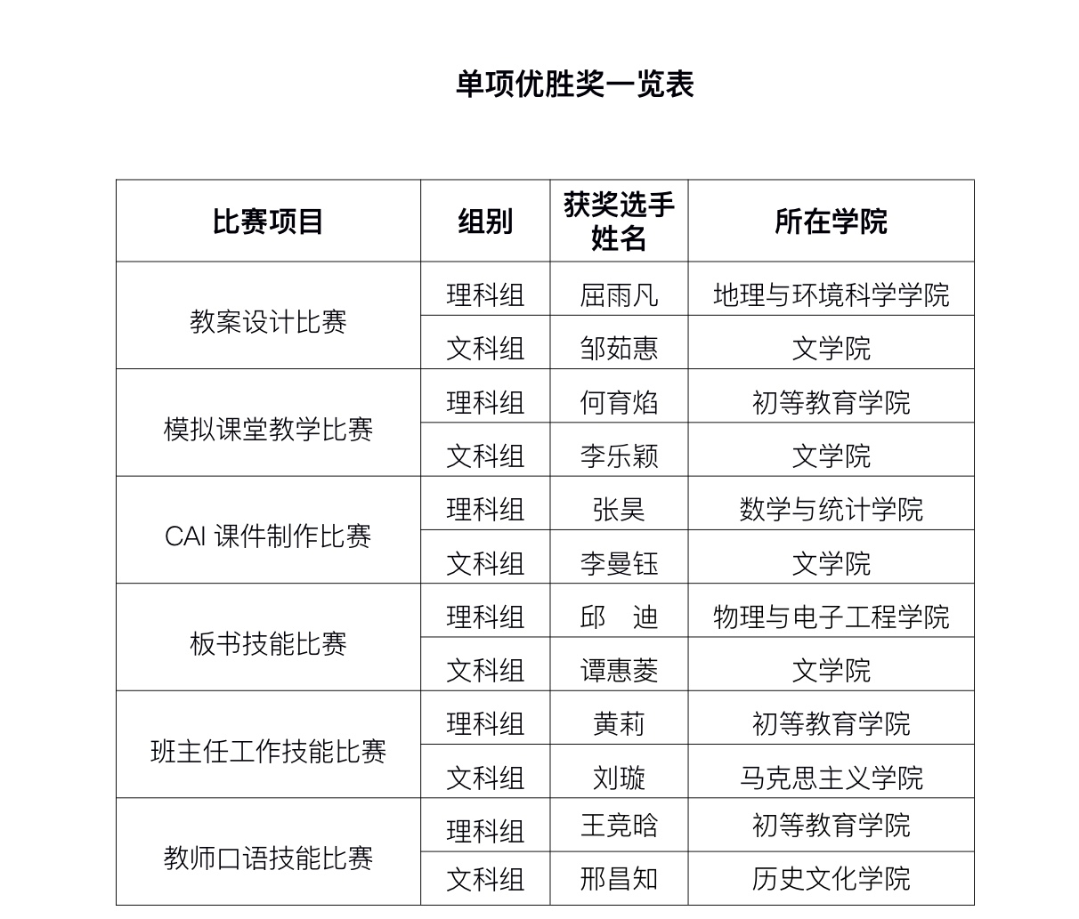
经过激烈的角逐,最终,文学院李乐颖,初等教育学院何育焰同学分别获得模拟课堂比赛文科组、理科组冠军。马克思主义学院刘璇、初等教育学院黄莉同学分别获得班主任工作技能比赛文科组、理科组冠军。历史文化学院邢昌知、初等教育学院王竞晗同学分别获得教师口语技能比赛文科组、理科组冠军。根据单项赛的团体积分,文学院和初等教育学院分别夺得大赛文科组、理科组团体一等奖。21个班级团支部获评优秀组织奖(获奖结果见附表)。
赛后的交流中,评委们高度认可我校坚持长期举办大学生教师技能比赛的重要意义,一致赞扬了参赛选手们扎实的教学基本功和良好的综合素养,也对选手在比赛过程中出现的问题提出了宝贵的改进建议。选手们均表示,通过比赛,提升了教师职业意识,也更加明确今后努力的方向,要以成为“ 四有好老师” 为目标不懈努力。
据悉,本届大学生教师技能大赛历时两个月,经历了班级团支部初赛、学院复赛和校级决赛三个阶段,我校共开展班级团支部初赛220余场、学院复赛50余场,相关培训活动110余场,专业教师参与比赛指导120余人次,活动覆盖到我校80%以上的师范生。


